Neue Medizintechnik verspricht schnellere Diagnosen und zügigere Genesung für Patienten. Zulieferer, Hersteller und Händler von medizinischen Produkten müssen jedoch viele neue Regularien beachten.
Board-Bestückung und Integration von komplexer Elektronik im System
(Bild: Heitec)
Änderungen bei Normen und Richtlinien beachten
Kooperation mit spezialisierten Dienstleistern
Anforderungsanalyse bei der Produktneuentwicklung
Risikomanagement, Gebrauchstauglichkeit, Patientensicherheit und Materialauswahl sind entscheidend
Erfolgreiche Produkte gestalten sich nicht von selbst. Innovative Ideen, eine auf fundiertes Fachwissen gestützte Entwicklung und eine Fertigung mit optimaler Kapazitätsplanung – unter Beachtung aller einzuhaltenden international gültigen Normen und kundenspezifischen Anforderungen – sind die Säulen einer nachhaltig erfolgreichen Produktstrategie.
Beim Entwickeln und Fertigen von medizintechnischen Produkten sind neben technologischen und wirtschaftlichen Gesichtspunkten zahlreiche gesetzliche Vorschriften und Normen zu beachten und auch einzuhalten. Hersteller müssen die Gültigkeit und bevorstehende Änderungen von relevanten Normen fortlaufend überprüfen, um den Produktentstehungsprozess den Anforderungen anpassen und optimieren zu können. Eine weitreichende Änderung ist beispielsweise die neue europäische Medizinprodukte-Verordnung (Medical Device Regulation, MDR). Diese ist am 25. Mai 2017 in Kraft getreten, ersetzt bestehende Medizinprodukte-Richtlinien und wird rechtsverbindlich ab dem 26.05.2020 gelten.
Normen und Richtlinien ändern sich immer wieder
Hersteller müssen ein MDR-Zertifikat vorweisen, wenn sie ein Medizinprodukt in Verkehr bringen möchten. Zusätzlich müssen sie je nach Land noch nationale Besonderheiten und etwaige Restriktionen beachten. Auch wenn vor dem Stichtag im Jahr 2020 ausgestellte Bescheinigungen noch maximal vier Jahre gültig sind, tickt die Uhr und setzt Medizinprodukte-Entwickler und -Anbieter gehörig unter Druck.
Ziel der MDR ist es, neben angestrebter länderübergreifender Konformität die Sicherheit von Medizintechnikprodukten zu erhöhen, künftig Vorfälle wie etwa den PIP-Brustimplantate-Skandal zu vermeiden und Schwächen im bisherigen Rechtssystem zu überwinden. Mit der neuen Verordnung steigen die Anforderungen an die Hersteller, den Nutzen und die Sicherheit ihrer Produkte anhand klinischer Daten unter Beweis zu stellen.
Angesichts des neuen Sachverhalts ist es oft sinnvoll, mit einem Dienstleister wie Heitec zusammenzuarbeiten, der die Aspekte regulierter Märkte detailliert kennt und als Medizingeräte-Entwickler und -Hersteller dank Expertise und umfassender Zertifizierungen in jeder Phase des Produktzyklus Hilfestellung geben kann. Im Medizinbereich sind bereits während der Produktentwicklung strenge Regeln zu beachten, um die Anforderungen der MDR erfüllen zu können.
Zusammenarbeit mit einem spezialisierten Dienstleister
Ein definierter Entwicklungsprozess mit regelmäßigen Reviews und Gates zum Verifizieren der Ergebnisse sowie vorgeschriebene Prozesse wie CAPA (Corrective and Preventive Action), Changemanagement und Risikoanalysen sind einzuhalten. Auch Rückverfolgbarkeit und eine lückenlose Dokumentation werden nach der neuen MDR wichtiger denn je. Ein erfahrener und zertifizierter Partner kann in diesem Fall kreative Freiräume schaffen und wichtige Ressourcen entlasten. Durch das regulatorische Umfeld wie Risikomanagement nach DIN EN ISO 14971, Softwareentwicklung nach DIN EN ISO 62304 und der Zertifizierung nach DIN EN ISO 13485 sowie regelmäßiger Normenüberwachung erleichtert Heitec durch Vorbereitung und Unterstützung die Zulassung von Medizinprodukten.
Das Unternehmen fertigt unter Einhaltung aller geltenden Vorschriften und Anforderungen Produktlösungen für den weltweiten Einsatz unter anderem im OP-Bereich von Kliniken, für die Diagnostik, die Partikeltherapie und die Strahlentherapie sowie Produkte, die im Verbund mit anderen medizintechnischen Produkten in Systemen namhafter Hersteller verbaut werden. Heitec greift dabei auf fundiertes Wissen aus Hardware, Software, Mechanik und Design zurück, erstellt applikationsspezifische Prüfanlagen und begleitet den Kunden über den kompletten Produktlebenszyklus gegebenenfalls bis hin zum Komplettsystem.
Produktentstehungsprozess nach neuer MDR
Die Anforderungsanalyse steht an erster Stelle, wenn man sich mit einer Produktanfrage bzw. Produktneuentwicklung auseinandersetzt. Sie hilft nicht nur dabei, die Größenordnung des Projektes richtig einzuschätzen, sondern auch Anforderungen konkret zu definieren, um im Anschluss den passenden Rahmen festlegen zu können. In einer Anforderungsanalyse differenziert man zwischen funktionalen und nichtfunktionalen Anforderungen. Bei den funktionalen Vorgaben handelt es sich um Anforderungen, die direkt dem Projekt dienen, also um für das Projekt spezifische Erfordernisse. Bei nichtfunktionalen Vorgaben handelt es sich um Anforderungen, die auch an andere Projekte oder Vorhaben gestellt werden können. Dazu zählen zum Beispiel Zeitverhalten, Ressourcenverbrauch oder ähnliches.
Damit ein Projekt nicht aus dem Bauch heraus geplant wird, gibt es drei wichtige Schritte zu beachten. In einem ersten Schritt werden Anforderungen gesammelt. Hierbei und im gesamten Entstehungsprozess ist die Kommunikation und regelmäßige Abstimmung mit dem Kunden eine Schlüsselkomponente zum zertifizierten Medizinprodukt. Als nächstes folgt die Anforderungsanalyse.
Stand: 08.12.2025
Es ist für uns eine Selbstverständlichkeit, dass wir verantwortungsvoll mit Ihren personenbezogenen Daten umgehen. Sofern wir personenbezogene Daten von Ihnen erheben, verarbeiten wir diese unter Beachtung der geltenden Datenschutzvorschriften. Detaillierte Informationen finden Sie in unserer Datenschutzerklärung.
Einwilligung in die Verwendung von Daten zu Werbezwecken
Ich bin damit einverstanden, dass die Vogel Communications Group GmbH & Co. KG, Max-Planckstr. 7-9, 97082 Würzburg einschließlich aller mit ihr im Sinne der §§ 15 ff. AktG verbundenen Unternehmen (im weiteren: Vogel Communications Group) meine E-Mail-Adresse für die Zusendung von redaktionellen Newslettern nutzt. Auflistungen der jeweils zugehörigen Unternehmen können hier abgerufen werden.
Der Newsletterinhalt erstreckt sich dabei auf Produkte und Dienstleistungen aller zuvor genannten Unternehmen, darunter beispielsweise Fachzeitschriften und Fachbücher, Veranstaltungen und Messen sowie veranstaltungsbezogene Produkte und Dienstleistungen, Print- und Digital-Mediaangebote und Services wie weitere (redaktionelle) Newsletter, Gewinnspiele, Lead-Kampagnen, Marktforschung im Online- und Offline-Bereich, fachspezifische Webportale und E-Learning-Angebote. Wenn auch meine persönliche Telefonnummer erhoben wurde, darf diese für die Unterbreitung von Angeboten der vorgenannten Produkte und Dienstleistungen der vorgenannten Unternehmen und Marktforschung genutzt werden.
Meine Einwilligung umfasst zudem die Verarbeitung meiner E-Mail-Adresse und Telefonnummer für den Datenabgleich zu Marketingzwecken mit ausgewählten Werbepartnern wie z.B. LinkedIN, Google und Meta. Hierfür darf die Vogel Communications Group die genannten Daten gehasht an Werbepartner übermitteln, die diese Daten dann nutzen, um feststellen zu können, ob ich ebenfalls Mitglied auf den besagten Werbepartnerportalen bin. Die Vogel Communications Group nutzt diese Funktion zu Zwecken des Retargeting (Upselling, Crossselling und Kundenbindung), der Generierung von sog. Lookalike Audiences zur Neukundengewinnung und als Ausschlussgrundlage für laufende Werbekampagnen. Weitere Informationen kann ich dem Abschnitt „Datenabgleich zu Marketingzwecken“ in der Datenschutzerklärung entnehmen.
Falls ich im Internet auf Portalen der Vogel Communications Group einschließlich deren mit ihr im Sinne der §§ 15 ff. AktG verbundenen Unternehmen geschützte Inhalte abrufe, muss ich mich mit weiteren Daten für den Zugang zu diesen Inhalten registrieren. Im Gegenzug für diesen gebührenlosen Zugang zu redaktionellen Inhalten dürfen meine Daten im Sinne dieser Einwilligung für die hier genannten Zwecke verwendet werden. Dies gilt nicht für den Datenabgleich zu Marketingzwecken.
Recht auf Widerruf
Mir ist bewusst, dass ich diese Einwilligung jederzeit für die Zukunft widerrufen kann. Durch meinen Widerruf wird die Rechtmäßigkeit der aufgrund meiner Einwilligung bis zum Widerruf erfolgten Verarbeitung nicht berührt. Um meinen Widerruf zu erklären, kann ich als eine Möglichkeit das unter https://contact.vogel.de abrufbare Kontaktformular nutzen. Sofern ich einzelne von mir abonnierte Newsletter nicht mehr erhalten möchte, kann ich darüber hinaus auch den am Ende eines Newsletters eingebundenen Abmeldelink anklicken. Weitere Informationen zu meinem Widerrufsrecht und dessen Ausübung sowie zu den Folgen meines Widerrufs finde ich in der Datenschutzerklärung, Abschnitt Redaktionelle Newsletter.
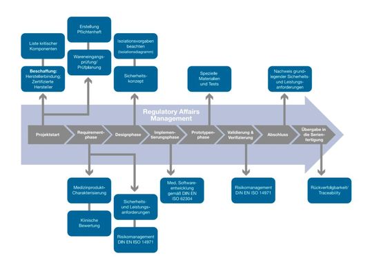
Durchdacht: Das Diagramm zeigt einen standardisierten Entwicklungsprozess für Elektronikprodukte. Zusätzliche Anfoderungen für Medizintechnikprodukte sind blau abgebildet.
(Bild: HEITEC AG)
Risikomanagement nach der Norm DIN EN ISO 14971
Die im ersten Schritt gesammelten Erfordernisse werden im nächsten Schritt ausgewertet. Dazu zählt das Klassifizieren und Bewerten der Informationen. Die Anforderungen werden zudem auf ihre Vollständigkeit und Konsistenz geprüft und mit anderen verglichen, um ähnliche Anforderungen zusammenfassen zu können. Der letzte Schritt ist das detaillierte, vereinheitlichte Beschreiben und Zusammenfassen der Erfordernisse in einem Dokument. Um die Verständlichkeit der Anforderungen unmissverständlich zu dokumentieren, empfiehlt es sich, diese in einzelnen Anwendungsfällen zu beschreiben.
Die Risikoanalyse umfasst alle Aktivitäten zum Einschätzen, Bewerten und Priorisieren der Risiken im Projekt. Sie liefert damit die Ausgangsbasis für alle weiteren Schritte der Maßnahmenplanung und -bewertung wie auch für die Risikoüberwachung im Projekt. Sie ist ein unverzichtbarer Bestandteil des Risikomanagements und als wiederkehrender Prozess im Projektverlauf zu sehen, der sich an die Risikoidentifikation anschließt.
Bei Medizinprodukten ist ein Risikomanagement nach DIN EN ISO 14971 erforderlich. Dabei werden mithilfe von Verfahren wie PHA (Preliminary Hazard Analysis), FMEA (Failure Mode and Effect Analysis), FTA (Fault Tree Analysis) und HAZOP (Hazard Operability) Gefährdungspotentiale analysiert. Wichtig ist zudem das Abschätzen der Wahrscheinlichkeiten und der Schweregrade resultierender Schäden – und damit der zu erwartenden Risiken – sowie die Entscheidung, inwieweit diese Risiken vertretbar sind (Risikoakzeptanz).
Gebrauchstauglichkeit in der Entwicklung berücksichtigen
Benutzerfreundlichkeit und Ergonomie haben sich zu wichtigen Qualitätsmerkmalen von Medizingeräten entwickelt. Anwender legen vermehrt Wert darauf. Durch das Entwickeln einer besseren Mensch-Maschine-Schnittstelle (Human Machine Interface, HMI) rückt zunehmend auch das Vermeiden von Benutzerfehlern in den Vordergrund. Der Standard IEC 60601-1-6 legt fest, wie die Gebrauchstauglichkeit im Entwicklungsprozess zu berücksichtigen ist. Für welchen Zweck ein Medizinprodukt einsetzbar ist bestimmt der Hersteller mit der Zweckbestimmung. Diese legt fest, in welchem Einsatzgebiet und für welche Anwendungsdauer ein Medizinprodukt nutzbar ist.
Medizinprodukte werden hinsichtlich der Verletzbarkeit des menschlichen Körpers in vier Risikoklassen eingeteilt. Dies reicht von „keinem vorliegenden Risiko für den menschlichen Körper“ bis hin zu einem „hohen Risiko und Gefahrenpotential“. Faktoren für die Bewertung sind etwa Anwendungsdauer, Anwendungsort, wiederverwendbares chirurgisches Instrument, aktives Medizinprodukt oder Verwendung von biologischem Material. Die Risikoklassen sind bislang EU-weit im Anhang IX der Richtlinie 93/42/EWG definiert, zukünftig in der MDR, die auch aktive Implantate einschließt. Ausnahmen bleiben In-vitro-Diagnostika. Die Einteilung in eine Risikoklasse obliegt dem Hersteller mit der Zweckbestimmung. Weder die EU-Richtlinie noch die nationale Gesetzgebung nimmt eine solche Einteilung vor.
Heitec unterstützte MAG & More beim Entwickeln und Fertigen von Produkten zur Neurostimulation inklusive Beschaffungs-, Lieferketten- und Risikomanagement mit Qualitätsprüfung.
(Bild: Heitec)
Normgerechte Entwicklung, Fertigung und Zulassung
Entwicklungen für medizintechnische Produkte erfolgen auf Grundlage der Normen EN ISO 13485, EN ISO 14971, EN 60601-1 und EN 62304 für das Qualitäts- und Risikomanagement, die Sicherheit inklusive der Leistungsmerkmale sowie die Lebenszyklusprozesse der Geräte. Unterliegt das Produkt einer Richtlinie, muss es das entsprechende Konformitätsbewertungsverfahren durchlaufen.
Auch für Komponenten sind bestimmte Verfahren und Dokumentationspflichten vorgeschrieben. Bei der Entwicklung von Medizinprodukten sind zusätzliche Sicherheitsanalysen sowie Isolations- und EMV-Vorgaben zu berücksichtigen. Auch die Auswahl der Materialien ist besonders zu beachten sowie eine Liste kritischer Bauteile anzufertigen. Hier sind Anwendung und Einsatzmöglichkeiten des Produkts entscheidend. Im Medizinbereich führt dies zu Herausforderungen, denn Patienten- und Anwendersicherheit sowie Zuverlässigkeit und Nachhaltigkeit spielen eine entscheidende Rolle.
Patientenliege als Beispiel für eine mit Heitec-Unterstützung entwickelte medizintechnische Anwendung.
(Bild: Heitec)
Die Sicherheit von Patienten steht an erster Stelle
In patientennaher Umgebung sind zusätzliche Anforderungen z.B. beim Gehäuse sowie in Bezug auf Spannungsversorgung und Schnittstellen gegeben. Erhöhte Isolationsspannungen und geringe Ableitströme sind hier wesentliche Vorgaben. Ändern sich Normen oder Gesetze, müssen Entwickler und Hersteller die notwendigen Änderungen im Hinblick auf Risiken und Änderungen in Dokumentation, Fertigung und Test untersuchen. Ändert sich das Gerät, ist festzustellen, ob die Veränderung Einfluss auf andere Gerätschaften bzw. die gesamte Anwendung hat und daher Adaptionen nötig sind. Eine einfache Anpassbarkeit sollte also im Sinne einer kosteneffizienten Lösung von Beginn an berücksichtigt werden.
Um Medizinprodukte in gleichbleibend hoher Qualität fertigen zu können, müssen unter anderem die Dokumentation nachvollziehbar und vollständig, die Fertigungsvorgänge reproduzierbar, rückverfolgbar und prozesssicher, die Güte der verwendeten Materialien gleichbleibend sein. Qualitätsmanagement und -sicherung sind nötig, um dauerhaft ein hohes Qualitätsniveau gewährleisten zu können. Damit können Hersteller kontinuierlich die Prozesse, die verwendeten Materialien und die Fertigungsqualität überwachen und kontrollieren – und bei Bedarf Optimierungsmaßnahmen initiieren.
Ein Steuerungsrechner für die Strahlentherapie
(Bild: Heitec)
Auswahl der Materialien ist oft entscheidend
Die Auswahl der Materialien ist für Medizinprodukte entscheidend. Bei Anwendungen etwa in der Magnetresonanztomographie (MRT) ist sicherzustellen, dass nichtmagnetische Materialien bei Steckverbindungen und elektrischer Verbindungstechnik verwendet werden, um z.B. Spots und Artefakte in der Bildgebung zu vermeiden. Hierbei legt die DIN EN ISO 9001 die Mindestanforderung an ein Qualitätsmanagementsystem fest, denen eine Organisation zu genügen hat, um Produkte und Dienstleistungen bereitstellen zu können, welche die Kundenerwartungen sowie gesetzlichen Anforderungen erfüllen. Zugleich soll das Managementsystem einem stetigen Verbesserungsprozess unterliegen. Zertifizierte Hersteller nach EN ISO 13485 stellen zudem sicher, dass der Herstellungsprozess den dort weit höheren Qualitätsanforderungen folgt.
Ist der Entwicklungsprozess eines Medizinproduktes beendet und alle Qualifikationen abgeschlossen, benötigt das Produkt die Zulassung. Der Regulatory Affairs Manager (Zulassungsmanager) begleitet das Medizinprodukt von der Produktidee über die Entwicklung bis hin zum Markteintritt und darüber hinaus. Er arbeitet mit allen Abteilungen des Unternehmens zusammen, die an der Entwicklung und Vermarktung des Produktes beteiligt sind, dokumentiert sämtliche Untersuchungen, beantragt Lizenzen, stellt alle relevanten Produktinformationen zusammen und gibt sie an Zulassungsbehörden weiter. Die Zulassung ist jedoch keinesfalls ein Vorgang, der nur am Ende des Entwicklungsprozesses steht. Bereits während der Entwicklung, Beschaffung und Produktion sind wichtige Schritte und Dokumentationen einzuhalten, um eine erfolgreiche Zulassung des Produkts später nicht zu gefährden. Auch hier kann ein Partner wie Heitec durch zertifizierte Prozesse und Erfahrung wichtige Unterstützung liefern.
Kooperationen nutzen, auf Kernkompetenzen fokussieren
Der beschriebene Produktentstehungsprozess verdeutlicht die Komplexität von der Produktidee bis zur Zulassung inkl. aller notwendigen Kompetenzen und Voraussetzungen. Damit sich die Hersteller wieder auf ihre Kernkompetenzen und ihre Innovationsdynamik konzentrieren können, empfiehlt sich die Partnerschaft mit einem Dienstleister, der die Herausforderungen eines regulierten Marktes in allen Facetten kennt, Erfahrung in der Optimierung von Produktion und Produkten sowie Best Practice Expertise in Mechanik, Elektronik und Software mitbringt.
Vollständiges Qualitätsmanagement erfolgt gemäß DIN EN ISO 13485:2016, Risikomanagement für medizinische Produkte gemäß DIN EN ISO 14971, elektrische Sicherheit und Risikomanagement gemäß DIN EN 60601-1:2nd/3rd Edition und Softwareentwicklung gemäß DIN EN 62304.
Heitec verfügt über langjährige Erfahrung in der Normenüberwachung und Gap-Analysen, in der Zulassungsbegleitung von Medizinprodukten sowie in der Zusammenarbeit mit Benannten Stellen und ggf. deren Audits. Als etablierter Dienstleister kann das Unternehmen Unterstützung bei CE-Kennzeichnungen (Konformitätsbewertung) liefern, technische Dokumentationen bzw. Produkthauptakten anlegen und die erforderlichen Prozesse wie CAPA (Corrective Action, Preventive Action), Änderungsmanagement und FMEA/RA (Risikoanalysen) implementieren. Mit diesem Hintergrund bietet es alle Voraussetzungen, Medizinprodukte-Anbieter auch künftig zuverlässig durch das dichte Geflecht europäischer Regularien zu begleiten.