France

Medizintechnik-Patent der Woche Robotisches Operationssystem und Verfahren zu seiner Steuerung

Quelle: DPMA

Anbieter zum Thema

Heute: ein robotisches Operationssystem und Verfahren zu seiner Steuerung. Die Medizintechnik-Industrie ist führend bei der Anmeldung von Patenten. Aus der Fülle an Einreichungen beim Deutschen Patent- und Markenamt wählt die Devicemed-Redaktion wöchentlich ihr Patent der Woche.

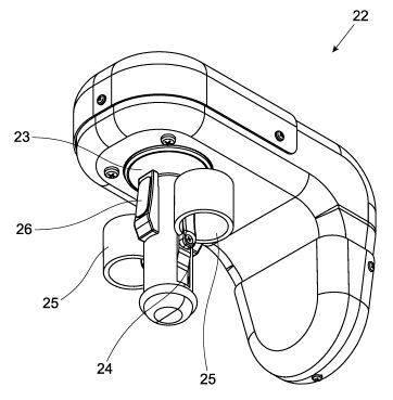
Robotisches Operationssystem und Verfahren zu seiner Steuerung.(Bild:  DPMA)
Robotisches Operationssystem und Verfahren zu seiner Steuerung.
(Bild: DPMA)

Die Erfindung betrifft ein Verfahren zur Steuerung mindestens eines Manipulatorarms (2) eines robotischen Operationssystems und eines von dem mindestens einen Manipulatorarm (2) gehaltenen Instruments (7) mittels einer Eingabeeinheit (16). Die Eingabeeinheit (16) weist eine mehrgelenkige, kinematische Kette mit aktiven und/oder passiven Gelenken (17, 18, 19, 20, 21) sowie ein offenes Ende auf. Das offene Ende ist als Handstück (22) mit mindestens einem ersten passiven Gelenk (23) ausgebildet. Über die Bewegung des Handstück (22) steuert ein Operateur Bewegungen des Instruments (7). Dazu ist das erste passive Gelenke (23) mit einem ersten Lagesensor ausgestaltet, wobei Positionssignale des ersten Lagesensors zur Steuerung der Bewegung des Instruments (7) verwendet werden. Aus einer zeitlichen Abfolge der Positionssignale des ersten Lagesensors wird ein erster Messwert berechnet und mit mindestens einem vorgegebenen ersten Schwellwert verglichen. Die Steuerung der Bewegung des Instruments (7) wird unterbrochen, falls der erste Messwert kleiner als der erste Schwellwert ist. Die Erfindung betrifft außerdem ein robotisches Operationssystem, welches dieses Verfahren verwendet.

Patentdaten:

  • Aktenzeichen: DE 10 2020 134 626 A1
  • Anmeldetag: 22.12.2020
  • Offenlegungstag: 23.06.2022
  • Anmelder: avateramedical GmbH, 07745 Jena, DE
  • Erfinder: Gaßner, Tobias, 76709 Kronau, DE; Tauro, Ricardo A., 76187 Karlsruhe, DE; Luksch, Tobias, 76761 Rülzheim, DE; Spittel, Lars, 98693 Ilmenau, DE

Die Angaben sind dem Depatisnet des Deutschen Patent- und Markenamtes im Original-Wortlaut entnommen.

Lesen Sie auch:

(ID:48425390)

Jetzt Newsletter abonnieren

Verpassen Sie nicht unsere besten Inhalte

Mit Klick auf „Newsletter abonnieren“ erkläre ich mich mit der Verarbeitung und Nutzung meiner Daten gemäß Einwilligungserklärung (bitte aufklappen für Details) einverstanden und akzeptiere die Nutzungsbedingungen. Weitere Informationen finde ich in unserer Datenschutzerklärung. Die Einwilligungserklärung bezieht sich u. a. auf die Zusendung von redaktionellen Newslettern per E-Mail und auf den Datenabgleich zu Marketingzwecken mit ausgewählten Werbepartnern (z. B. LinkedIn, Google, Meta).

Aufklappen für Details zu Ihrer Einwilligung