France

Medizintechnik-Patent der Woche Vorrichtung sowie Verfahren zum Bearbeiten einer 3D-Polymerstruktur

Quelle: DPMA 1 min Lesedauer

Anbieter zum Thema

Heute: eine Vorrichtung sowie Verfahren zum Bearbeiten einer 3D-Polymerstruktur. Die Medizintechnik-Industrie ist führend bei der Anmeldung von Patenten. Aus der Fülle an Einreichungen beim Deutschen Patent- und Markenamt wählt die Devicemed-Redaktion wöchentlich ihr Patent der Woche.

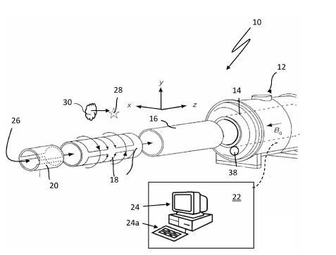
Eine Vorrichtung sowie Verfahren zum Bearbeiten einer 3D-Polymerstruktur(Bild:  UppolluX GmbH & Co. KG/DPMA)
Eine Vorrichtung sowie Verfahren zum Bearbeiten einer 3D-Polymerstruktur
(Bild: UppolluX GmbH & Co. KG/DPMA)

Die Erfindung betrifft eine Vorrichtung (10) und ein Verfahren zum Bearbeiten einer 3D-Polymerstruktur (28) mit einer im Material der 3D-Polymerstruktur (28) möglichst homogen verteilt angeordneten paramagnetischen Substanz (32). Die Vorrichtung umfasst:

  • einen Magnetfeldgenerator (14) zum Erzeugen eines statischen Magnetfeldes B0 in einem Arbeitsbereich (26) der Vorrichtung (10), in dem die 3D-Polymerstruktur (28) anordenbar ist;
  • Gradientenspulen (18) zum Erzeugen von magnetischen Gradientenfeldern in mindestens allen drei Raumrichtungen x, y, z, mittels derer die paramagnetische Substanz (32) in einem definierten Voxel V der 3D-Polymerstruktur (32) ortscodierbar ist;
  • einen Hochfrequenz- (HF-) Feldgenerator (20) zum Einstrahlen von HF-Strahlung (42) in den Arbeitsbereich (26); und
  • eine Steuerungseinheit (22), die dazu eingerichtet ist, den HF-Feldgenerator (20) derart anzusteuern, dass die ortskodierte paramagnetische Substanz (32) im dem Voxel V mittels einer auf die paramagnetische Substanz (32) abgestimmten Feldfrequenz der HF-Strahlung (42) anregbar ist, um die 3D-Polymerstruktur (28) alleinig in dem definierten Voxel V zu zerstören bzw. zu zerlegen.

Patentdaten:

  • Aktenzeichen: DE 10 2021 211 395 A1
  • Anmeldetag: 08.10.2021
  • Offenlegungstag: 13.04.2023
  • Anmelder: uppolluX GmbH & Co. KG, 78532 Tuttlingen, DE
  • Erfinder: Baumann, Daniel, Dr. med., 78532 Tuttlingen, DE

Die Angaben sind dem Depatisnet des Deutschen Patent- und Markenamtes im Original-Wortlaut entnommen.

Lesen Sie auch:

(ID:49331394)

Jetzt Newsletter abonnieren

Verpassen Sie nicht unsere besten Inhalte

Mit Klick auf „Newsletter abonnieren“ erkläre ich mich mit der Verarbeitung und Nutzung meiner Daten gemäß Einwilligungserklärung (bitte aufklappen für Details) einverstanden und akzeptiere die Nutzungsbedingungen. Weitere Informationen finde ich in unserer Datenschutzerklärung. Die Einwilligungserklärung bezieht sich u. a. auf die Zusendung von redaktionellen Newslettern per E-Mail und auf den Datenabgleich zu Marketingzwecken mit ausgewählten Werbepartnern (z. B. LinkedIn, Google, Meta).

Aufklappen für Details zu Ihrer Einwilligung