France

Medizintechnik-Patent der Woche Augmented-Reality-Darstellung von CT-Bildern

Ein Gastbeitrag von Christian Metzger 2 min Lesedauer

Anbieter zum Thema

Aus der Fülle an Einreichungen beim Deutschen Patent- und Markenamt (DPMA) und Europäischen Patentamt (EPA) präsentiert die Devicemed-Redaktion wöchentlich das „Patent der Woche“. Heute: eine Augmented-Reality-Darstellung von CT-Bildern.

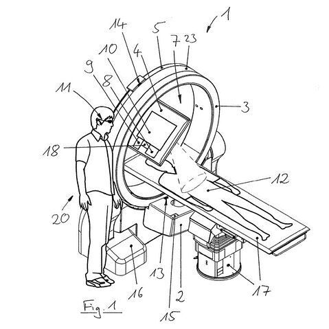
Medizinisches Bildgebungsgerät mit AR-Unterstützung(Bild:  Europäisches Patentamt EP3829445B1)
Medizinisches Bildgebungsgerät mit AR-Unterstützung
(Bild: Europäisches Patentamt EP3829445B1)

Mithilfe der Computertomographie (CT) kann das Innere eines Patienten in hoher Auflösung sichtbar gemacht werden. Dazu wird der Patient zwischen einem rotierenden Strahlungssender und einem ebenfalls rotierenden Strahlungsdetektor positioniert und durchleuchtet.

Die ausgesandte Strahlung wird dabei vom Detektor empfangen und ein Computer erzeugt aus den vom Detektor empfangenen Signalen ein 2D- oder 3D-CT-Bild des Inneren des Patienten.

Wie sieht die patentierte Lösung aus?

Mit dem europäischen Patent EP3829445B1 hat sich das deutsche Medizintechnikunternehmen Brainlab einen Computertomographen schützen lassen, der die erzeugten CT-Bilder des Inneren des Patienten mit einem Kamerabild des Äußeren des Patienten überlagert und somit als Augmented-Reality-Ansicht darstellt.

Auf diese Weise kann die intuitive Zuordnung der CT-Bilder zum Patienten erleichtert und somit das Ableiten einer Diagnose durch den Arzt erleichtert werden. Außerdem sieht es einfach toll aus und weckt Erinnerungen an die Krankenstation der Enterprise.

Warum ist das interessant?

Das Patent beansprucht zum einen Schutz für eine konkrete Ausgestaltung des Computertomographen. Es wird also definiert, wo die Kamera und wo welche Sensoren angeordnet sind und wie diese zusammenwirken. Zum anderen beansprucht das Patent in einem separaten Software-Anspruch aber auch Schutz für die Software, die auf einem solchen Computertomographen abläuft, um eine derartige Augmented-Reality-Ansicht zu erzeugen.

Mit diesem Software-Anspruch könnte man gegen jemanden vorgehen, der versucht, die erfindungsgemäße Augmented-Reality-Ansicht bei einem bereits ausgelieferten Computertomographen nachträglich nur durch ein Software-Update zu realisieren. Ohne einen solchen Software-Anspruch hätte man etwas schlechtere Karten, hiergegen vorzugehen.

Dieses Patent ist ein schönes Beispiel dafür, dass man bei softwarebezogenen Erfindungen nicht nur die physische Maschine selbst, sondern auch die eigentlich wesentliche Software separat mit einem Software-Anspruch schützen sollte.

Im Video wird das Patent noch einmal erklärt:

Die Patentvorstellung als Podcast:

Patentdaten

  • Aktenzeichen: EP3829445B1
  • Anmeldetag: 31.07.2018
  • Veröffentlichungstag: 03.04.2024
  • Anmelder: Brainlab AG [DE]
  • Erfinder: Glatz Florian [DE], Schwitzko Ralf [DE], Bertram Michael [DE]

Christian Metzger
Als Patentanwalt und Ingenieur unterstützt Christian Metzger Medizintechnik-Unternehmen beim Aufbau eines Patentportfolios, das die eigenen Innovationen vor Nachahmung schützt und den strategischen und unternehmerischen Bedürfnissen entspricht. Insbesondere dort, wo Medizintechnik auf Software und Digitalisierung trifft und digitale Maschinen entstehen.

Dabei kann er auf seine breite technologische und industrielle Erfahrung zurückgreifen, die er auch in seinen Jahren als Entwicklungsingenieur und – davor – als Unternehmensberater bei McKinsey & Company gesammelt hat.

Christian Metzger ist als Partner bei Realpatent Patentanwälte tätig, einer 1959 gegründeten Boutique-Patentanwaltskanzlei, die sich dem gewerblichen Rechtsschutz widmet.

Kontakt zu Christian Metzger auf Linkedin.

Bildquelle: Fotoatelier Starnberg (Nadine Abzouzi)

Lesen Sie auch

(ID:50103414)

Jetzt Newsletter abonnieren

Verpassen Sie nicht unsere besten Inhalte

Mit Klick auf „Newsletter abonnieren“ erkläre ich mich mit der Verarbeitung und Nutzung meiner Daten gemäß Einwilligungserklärung (bitte aufklappen für Details) einverstanden und akzeptiere die Nutzungsbedingungen. Weitere Informationen finde ich in unserer Datenschutzerklärung. Die Einwilligungserklärung bezieht sich u. a. auf die Zusendung von redaktionellen Newslettern per E-Mail und auf den Datenabgleich zu Marketingzwecken mit ausgewählten Werbepartnern (z. B. LinkedIn, Google, Meta).

Aufklappen für Details zu Ihrer Einwilligung