France

Medizintechnik-Patent der Woche Nasalkanülensystem

Quelle: DPMA 1 min Lesedauer

Aus der Fülle an Einreichungen beim Deutschen Patent- und Markenamt (DPMA) präsentiert die Devicemed-Redaktion wöchentlich das „Patent der Woche“. Heute: ein Nasalkanülensystem.

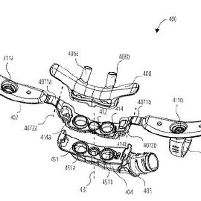
Nasalkanülensystem(Bild:  Fisher & Paykel Healthcare Limited/DPMA)
Nasalkanülensystem
(Bild: Fisher & Paykel Healthcare Limited/DPMA)

Es werden ein Nasalkanülensystem, eine Nasalkanülenbaugruppe, eine Nasalkanüle und deren Komponenten beschrieben, die zur Verwendung in einem Atemunterstützungssystem geeignet sind, das so konfiguriert ist, dass es einen Strom von Atemgasen an die oberen Atemwege eines Patienten abgibt. Die Nasalkanülenbaugruppe kann ein Verbindungselement, das so angeordnet ist, dass es den Atemgasstrom aufnimmt, einen mit dem Verbindungselement verbundenen Rahmen und ein oder mehrere Nasenstutzenmodule, die lösbar mit dem Rahmen verbunden sind, beinhalten. Das Verbindungselement kann in Bezug auf den Rahmen drehbar sein, um die Seite zu ändern, von welcher der Atemgasstrom aufgenommen wird. Eine Anzahl verschiedener Nasenstutzenmodule kann unterschiedliche Nasenstutzengeometrien aufweisen, die mindestens eine asymmetrische Nasenstutzengeometrie beinhalten können.

Patentdaten:

  • Aktenzeichen: DE 10 2025 131 693 A1
  • Anmeldetag: 08.08.2025
  • Offenlegungstag: 12.02.2026
  • Anmelder: Fisher & Paykel Healthcare Limited, Auckland, NZ; Klenner, Jason Allan, Auckland, NZ; Laing, Brent Ian, Auckland, NZ; Powell, Kevin Blake, Auckland, NZ
  • Erfinder: Klenner, Jason Allan, Auckland, NZ; Laing, Brent Ian, Auckland, NZ; Powell, Kevin Blake, Auckland, NZ

Die Angaben sind dem Depatisnet des Deutschen Patent- und Markenamtes im Original-Wortlaut entnommen.

Lesen Sie auch:

(ID:50712801)

Jetzt Newsletter abonnieren

Verpassen Sie nicht unsere besten Inhalte

Mit Klick auf „Newsletter abonnieren“ erkläre ich mich mit der Verarbeitung und Nutzung meiner Daten gemäß Einwilligungserklärung (bitte aufklappen für Details) einverstanden und akzeptiere die Nutzungsbedingungen. Weitere Informationen finde ich in unserer Datenschutzerklärung. Die Einwilligungserklärung bezieht sich u. a. auf die Zusendung von redaktionellen Newslettern per E-Mail und auf den Datenabgleich zu Marketingzwecken mit ausgewählten Werbepartnern (z. B. LinkedIn, Google, Meta).

Aufklappen für Details zu Ihrer Einwilligung