Analogintegration Kompakte Ultraschallgeräte für die Medizintechnik
Bei bildgebenden Ultraschallgeräten für die Medizin hat sich in den letzten zehn Jahren eine Revolution vollzogen. Dank höherer Bauteilintegration lassen sie sich heute in kleinen Ausführungen realisieren.
Anbieter zum Thema

Benötigten Ultraschallgeräte früher wegen ihres Gewichts von einigen 100 kg einen eigenen Transportwagen, um bewegt zu werden, gibt es sie mittlerweile in der Größe eines Laptop-Computers.
Heute werden Ultraschallsysteme oft direkt vor Ort – am ‚Point of Care‘ – eingesetzt, was die Kosten senkt und bessere Ergebnisse liefert. Auch in Entwicklungsländern steht dadurch die Ultraschalltechnik heute einem wesentlich größeren Teil der Landbevölkerung zur Verfügung. Die Folgewirkungen dieser neuen, leichter zu transportierenden Systeme auf das weltweite Gesundheitswesen sind enorm und stoßen auf hohe Resonanz, zumal die künftige technische Entwicklung weitere Fortschritte erhoffen lässt.
Der Weg hin zu diesen Kompaktlösungen war allerdings alles andere als einfach. Der folgende Artikel geht auf einige der bedeutenderen Herausforderungen ein, mit denen sich die Konstrukteure dieser Systeme konfrontiert sahen.
Hohe Bildqualität trotz beengter Platzverhältnisse
Konstrukteure kompakter Ultraschallsysteme müssen die für die Erzeugung qualitativ hochwertiger Bilder erforderliche große Zahl von Ultraschall-Transceivern auf sehr kleinem Raum unterbringen. Dies ist keine einfache Aufgabe, verfügen Systeme nach dem neuesten Stand der Technik doch über 128 oder mehr dieser Transceiver.
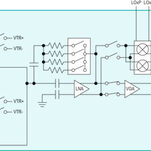
Das Blockschaltbild eines typischen Ultraschall-Transceivers ist in Bild 1 zu sehen. Um ein Ultraschallbild zu erzeugen, generieren die Sendeschaltungen des Transceivers zeitlich genau abgestimmte Hochspannungsimpulse. Diese regen die Schallwandler-Elemente an und erzeugen eine fokussierte Schallemission. Im Körper des Patienten werden diese Schallwellen an den Grenzen zwischen Gewebeschichten unterschiedlicher Impedanz teilweise reflektiert. Sie laufen dadurch zu den Schallwandler-Elementen zurück und werden von dort den Empfängerschaltungen des Transceivers zugeführt.
Der Empfänger besteht aus einem Sende/Empfangs-Umschalter (T/R-Umschalter), einem rauscharmen Verstärker (Low-Noise Amplifier – LNA), einem variablen Verstärker (VGA), einem Anti-Alias-Filter (AAF) und einem A/D-Wandler (ADC). Jedes Schallwandler-Element ist über einen T/R-Umschalter an einen LNA angeschlossen. Die Aufgabe dieses Umschalters ist es, den LNA vor der hohen Spannung des Sendesignals zu schützen. Der LNA selbst arbeitet mit einer fest eingestellten Verstärkung, um das Rauschverhalten des Empfängers zu optimieren. Die mit der Zeit zunehmende Abschwächung der Ultraschallsignale im Körper wird durch den VGA kompensiert, sodass geringere Anforderungen an den Dynamikbereich des nachfolgenden A/D-Wandlers gestellt werden.
Der ebenfalls zum Empfangsteil gehörende AAF verhindert, dass hochfrequentes Rauschen oberhalb der normalen Bildgebungsfrequenzen vom A/D-Wandler in das Empfangsband verlagert wird. Die verstärkten und digitalisierten Signale werden anschließend im digitalen Strahlformer des Ultraschallsystems verzögert und aufsummiert, um ein fokussiertes Signal zu erzeugen. Das resultierende digitale Signal wird verwendet, um sowohl 2D-Bilder als auch gepulste Doppler-Darstellungen zu generieren.
Der Empfänger verfügt im Anschluss an den LNA außerdem über einen separaten Continuous Wave Doppler (CWD) Empfänger/Strahlformer-Pfad. Im CWD-Betrieb werden an den Dynamikbereich des Empfängers sehr hohe Anforderungen gestellt, die die Möglichkeiten des VGA/ADC-Signalpfads übersteigen. Für die CWD-Strahlformung werden die empfangenen Signale mit passend phasengesteuerten LOs gemischt, um danach die resultierenden Basisband-Signale aufzusummieren. Der CWD-Empfängerblock ist deshalb aus analogen I/Q-Mischern mit großem Dynamikbereich sowie programmierbaren LO-Generatoren zusammengesetzt.
Man erkennt hieran bereits den enormen Funktionsumfang eines typischen Transceivers und kann ermessen, welche Herausforderung es bedeutet, 128 oder mehr derartige Transceiver in einem Gerät von der ungefähren Größe eines PC unterzubringen. Die Hersteller analoger ICs haben darauf mit der Einführung höher integrierter Lösungen reagiert. Es gibt deshalb inzwischen zahlreiche achtkanalige Empfänger mit LNA, VGA, AAF und ADC in Gehäusen von 10 mm x 10 mm Größe. Ebenso werden vier- und achtkanalige Hochspannungs-Pulser als 10 mm x 10 mm große Single-Package-Konfigurationen angeboten. Diese Fortschritte waren Wegbereiter für die Entwicklung der aktuellen Generation tragbarer Systeme. In Zukunft bieten sich noch weitergehende Chancen der Integration.
Der achtkanalige Transceiver MAX2082 (Bild 2) ist ein Beispiel für die jüngsten Fortschritte im Bereich der hochintegrierten Ultraschall-Lösungen. Er enthält den kompletten Empfänger mit T/R-Umschalter, Koppelkondensatoren und 3-Level-Hochspannungs-Pulsern in einem einzigen Gehäuse von 10 mm x 23 mm Größe. Dieser Transceiver spart somit nicht nur viel Platz, sondern reduziert auch den Zeitaufwand für das Design und senkt die Kosten des Gesamtsystems.
Die Platzersparnis, die sich mit einem solchen hochintegrierten Transceiver erzielen lässt, ist hoch. Welche Einsparung allein der integrierte T/R-Umschalter bringt, wird deutlich, wenn man einen Blick auf einen typischen diskreten T/R-Umschalter wirft, wie man ihn in den meisten heute existierenden Ultraschallsystemen findet (Bild 3). Nicht weniger als neun diskrete Bauelemente kommen hier zum Einsatz, sodass bei einem System mit 128 Kanälen mehr als 1000 Bauelemente allein auf das Konto der T/R-Umschaltfunktion gehen.
(ID:42518284)
